国务院办公厅关于印发《落实水资源刚性约束制度考核办法》的通知
国办发〔2025〕45号
各省、自治区、直辖市人民政府,国务院各部委、各直属机构:
《落实水资源刚性约束制度考核办法》已经国务院同意,现印发给你们,请认真贯彻执行。
国务院办公厅
2025年12月26日
(此件公开发布)
落实水资源刚性约束制度考核办法
第一条 为推动落实水资源刚性约束制度,强化水资源节约集约安全利用,改善河湖生态环境,把水资源开发利用控制在承载能力范围内,使有限的水资源有效支撑和保障高质量发展,根据实行水资源刚性约束制度的要求和有关规定,制定本办法。
第二条 本办法适用于对各省(自治区、直辖市)人民政府落实水资源刚性约束制度情况的考核。
第三条 考核工作应坚持目标导向、问题导向,科学设置考核指标;坚持依法依规、精简高效,简化优化考核内容;坚持以考促干、注重实效,强化考核结果运用。
第四条 水利部会同国家发展改革委、工业和信息化部、财政部、自然资源部、生态环境部、住房城乡建设部、农业农村部、市场监管总局、国家统计局、国管局等部门组成考核工作组,负责具体组织实施。
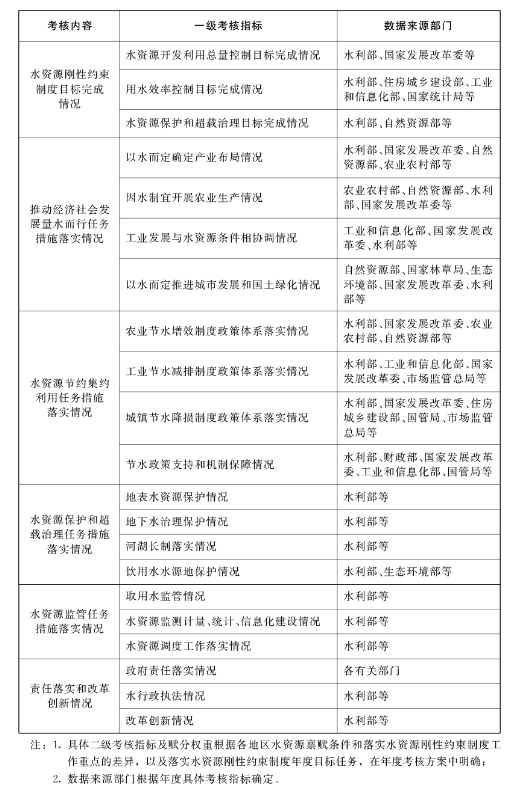
第五条 考核内容为水资源刚性约束制度目标完成情况,推动经济社会发展量水而行、水资源节约集约利用、水资源保护和超载治理、水资源监管等任务措施落实情况,以及责任落实和改革创新情况。考核内容及一级考核指标见附件。
第六条 考核评定采用评分法,满分为100分。考核结果划分为优秀、良好、合格、不合格四个等级。考核得分90分以上为优秀,80分以上90分以下为良好,60分以上80分以下为合格,60分以下为不合格。(以上包括本数,以下不包括本数)
落实水资源刚性约束制度不力导致水资源状况恶化的省(自治区、直辖市),年度考核结果不得评为良好及以上等级。
第七条 考核每年开展一次,水利部会同考核工作组其他成员单位制定年度考核方案及指标评分细则。
第八条 各省(自治区、直辖市)人民政府按照年度考核方案开展自评,按时将本地区上年度的自评报告报国务院,并抄送考核工作组各成员单位。
第九条 考核工作组各成员单位按照年度考核方案和工作职责对各省(自治区、直辖市)进行核查评分,并充分运用信息化手段和日常监管掌握的情况,提升考核效能,切实减轻基层负担。进行实地核验的,严格按照有关规定执行。
第十条 水利部结合地方自评,根据考核工作组各成员单位的核查评分进行综合评价,提出考核等级建议,形成年度考核结果,并会同有关部门于每年6月底前将上一年度考核结果报国务院审定。
第十一条 年度考核结果经国务院审定后,由水利部向各省(自治区、直辖市)人民政府反馈,并向社会公告。
第十二条 经国务院审定的年度考核结果,交由干部主管部门作为对各省(自治区、直辖市)人民政府主要负责人和领导班子综合考核评价的重要参考。同时,水利部将考核结果作为安排有关中央资金的重要参考依据。
第十三条 对在落实水资源刚性约束制度工作中取得显著成绩的单位和个人,按照国家有关规定在有关表彰奖励中给予考虑。考核结果为不合格的省(自治区、直辖市)人民政府,要在考核结果公告后一个月内,提出限期整改措施,向国务院作出书面报告,并抄送考核工作组各成员单位。考核中发现或整改中出现重大失职失责情况的,依规依纪依法对有关单位和个人予以问责追责。
第十四条 对考核发现的具体问题,考核工作组各成员单位按照工作职责,督促相关省(自治区、直辖市)限期整改。对整改不力的,采取函告、通报、约谈等措施加强督促整改。问题整改情况纳入下一年度考核。
第十五条 在考核工作中存在徇私舞弊、谎报瞒报、篡改数据、伪造资料等行为,造成考核结果严重失真失实的,有关省(自治区、直辖市)考核结果直接确定为不合格,并按照有关规定严肃追究相关单位和人员责任。
第十六条 考核工作严格落实党中央关于整治形式主义为基层减负的有关要求。考核工作人员严格执行中央八项规定及其实施细则精神,遵守考核工作纪律,严禁滥用职权、以权谋私。对违反纪律的,依规依纪依法问责追责。
第十七条 本办法由水利部负责解释。
第十八条 本办法自印发之日起施行。2013年1月2日经国务院同意、由国务院办公厅印发的《实行最严格水资源管理制度考核办法》(国办发〔2013〕2号)同时废止。
附件:落实水资源刚性约束制度考核内容与指标
附件
落实水资源刚性约束制度考核内容与指标
